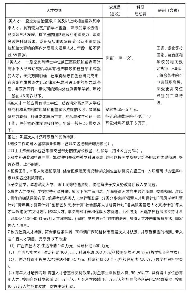
一、学院概况 桂林理工大学艺术学院创办于 1994 年,是全国较早开展设计艺术教育的高校之一。学院设有环境设计、服装与服饰设计、工艺美术、产品设计、视觉传达设计、数字媒体艺术、动画、珠宝首饰设计与工艺等 8 个本科专业。学院拥有先进的教学设施和良好的学术氛围,致力于培养具有创新精神和实践能力的高素质设计人才。为了进一步加强学科建设,提高教学和科研水平,现面向社会公开招聘专任教师。 二、人才引进类别及待遇标准 1.薪资待遇:提供具有竞争力的薪酬待遇,安家费35-45万元,具体薪资根据个人的学历、职称、科研成果等情况面议。 2.科研支持:为引进的博士提供充足的科研启动经费,科研启动费:自科不低于10万、社科不低于5万。同时,学院将积极为博士申请各类科研项目提供帮助和支持。 3.其他福利:各层次人才招聘条件与待遇,参照桂林理工大学2024年招聘公告。 三、人才引进主要学科方向 计算机应用技术、人工智能及应用技术、计算机视觉与图像处理、智能人机交互等相关专业(方向)。 四、招聘基本条件 五、应聘者应提供材料 包括个人简历、学历学位证书、学术成果(主要论文、论文检索证明、论文分区证明、著作、科研项目及获奖、发明创造及获奖等)等相关材料发送至学院指定邮箱(2013018@glut.edu.cn),邮件主题请注明 “艺术学院专任教师招聘 + 姓名”。 六、相关下载
