为满足业务发展需要,进一步加强人才队伍建设,紧紧围绕公司未来发展规划和人才需求,结合辽展集团总体工作安排,现将招聘事宜公告如下:
一、招聘岗位及数量
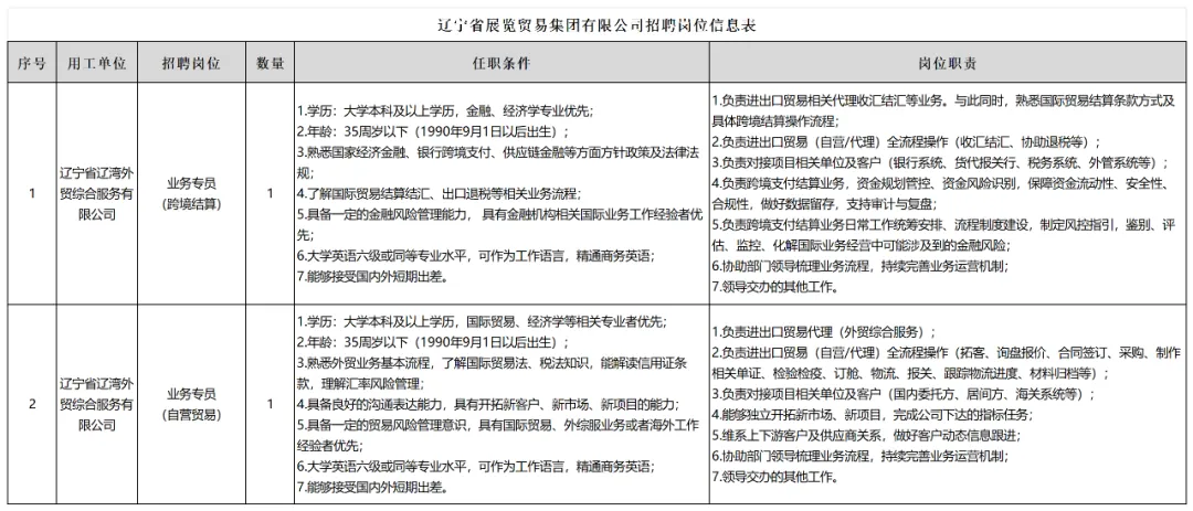
见《辽宁省展览贸易集团有限公司招聘岗位信息表》(附件1)
二、招聘基本条件
1.具有中华人民共和国国籍,拥护中国共产党的领导。
2.具备岗位所需工作经验及专业素质,有较好的沟通、协调和表达能力。
3.遵纪守法、品行端正、诚信廉洁,具有良好的职业素养和道德,无严重不诚信记录或违规违纪行为。
4.具有正常履职尽责的身体条件和良好的心理素质。
5.符合辽展集团及有关法律法规规定的制度要求。
三、招聘程序
本次招聘主要包括公开报名、资格审查、面试、人选考察及体检、人员录用、公示、劳动合同签订等环节。
(一)报名
1.截止时间:2025年9月24日16:00。
2.报名方式:报名人员登录辽展集团官网页面,网址:http://www.clic.cn/,简历投递邮箱:LZJTZP@126.com进行投递报名(本次招聘由辽展集团人力资源部进行简历筛选、邀约、面试等工作,除此之外未委托任何机构和个人进行推荐)。
3.网络报名人员需完成填写《应聘登记表》(附件2)并将身份证、学历学位证书、学信网下载的《教育部学历证书电子注册备案表》原件扫描版和应聘岗位所需要的其他材料按照要求发送到指定邮箱,邮件标题请注明“应聘岗位-姓名-联系方式”。《应聘登记表》(附件2)需以文档格式提交,其他材料请发送电子扫描件。
线下报名人员请将《应聘登记表》(附件2)及身份证、学历学位证、学信网下载的《教育部学历证书电子注册备案表》原件和应聘岗位所需要的其他材料复印件报送至辽展集团人力资源部。
(二)资格审查
辽展集团人力资源部将对报名人员进行简历初筛,审查报名人员的报名条件,符合条件者择优进入面试环节。
报名人员提交的报名申请材料应当真实、准确、有效,一经发现恶意注册报名信息,扰乱报名秩序或报名人提供的材料、信息不实的,一律取消报名资格并计入辽展集团公开招聘人员诚信档案库。
(三)面试
1.面试形式:半结构化面试。
2.地点及时间:沈阳市,具体时间及地点辽展集团人力资源部将以短信形式发送至入选人员的手机,请收到短信人员务必按照短信提示时间回复是否参加面试,未回复短信者,辽展集团人力资源部以电话进行沟通并以短信方式确认,若未能接通且最终未回复短信者,视为放弃面试机会。
(四)人选考察及体检
1.人选考察:辽展集团人力资源部对拟聘任人员以下信息进行核实:
(1)身份信息;
(2)高等教育-学历;
(3)职业资格;
(4)工作履历。
2.体检:测评及人选考察通过的拟聘任人员需在规定时间内自行安排身体检查,体检医院标准为三级以上综合性医院。未按规定进行体检及体检结果未通过者,不得进入下一轮程序(体检费用由应聘者自行承担)。
(五)人员录用
1.本次公开化社会招聘最终以面试综合成绩排名为录用依据。
2.因人选考察、体检不合格的以及本人主观放弃等出现的缺额,可在报名人员中按照综合排名高低依次递补。
(六)公示
拟录用人选确定后,在省国资委官网和辽展集团官网进行公示,公示期为5个工作日。
(七)劳动合同签订
依法签订《劳动合同》、劳动合同期限二年,试用期二个月。
四、相关说明
1.报名人员须对照本公告及《招聘岗位信息表》(附件1)规定的条件如实申报,在整个招聘过程中,一经发现不符合规定的,则取消资格,责任自负。如与原单位发生人事(劳动)争议等事项,均由本人负责协商解决。
2.在招聘过程中,如认为某一岗位报名人员均未达到理想的聘用标准,有权决定取消该岗位的招聘。
3.本公告最终解释权归辽宁省展览贸易集团有限公司所有。
招聘组咨询电话:024-83939931
电话咨询时间:周一至周五 9:00-11:30,13:30-17:00
附件:
附件1:辽宁省展览贸易集团有限公司招聘岗位信息表.xlsx(点击下载)

附件2:应聘登记表.docx(点击下载)
