湖南国防工业职业技术学院生于兵工、长于兵工,发轫于1958年,是国家“一五”计划时期156项重点工程的配套教育项目,是我国兵器行业部署在中南地区的一所职业院校,先后隶属第五机械工业部,兵器工业部等,2015年划转湖南省人民政府管理,成为湖南省教育厅直属管理的高职院校。学校是中国人民解放军定向培养军士院校,全国首批国家高技能人才培养示范基地、中国军工行业高技能人才培训基地、中国兵器工业高技能人才培养基地、湖南省示范性(骨干)高等职业院校优秀建设单位,湖南省楚怡高水平专业群建设单位,湖南省退役军人培训和试点工作单位,湖南省高校思想政治工作(辅导员队伍建设)创新中心,湖南省高等职业学校应用技术创新中心,湖南省教育评价改革试点院校。
湖南国防工业职业技术学院始终坚持人才强校的第一战略,人才引领学校高质量发展成效持续提升,学校人才队伍结构持续优化,综合竞争力显著增强。湖南国防工业职业技术学院以广阔平台、优越环境、优厚待遇、真挚感情、崭新面貌诚邀各方英才加盟。
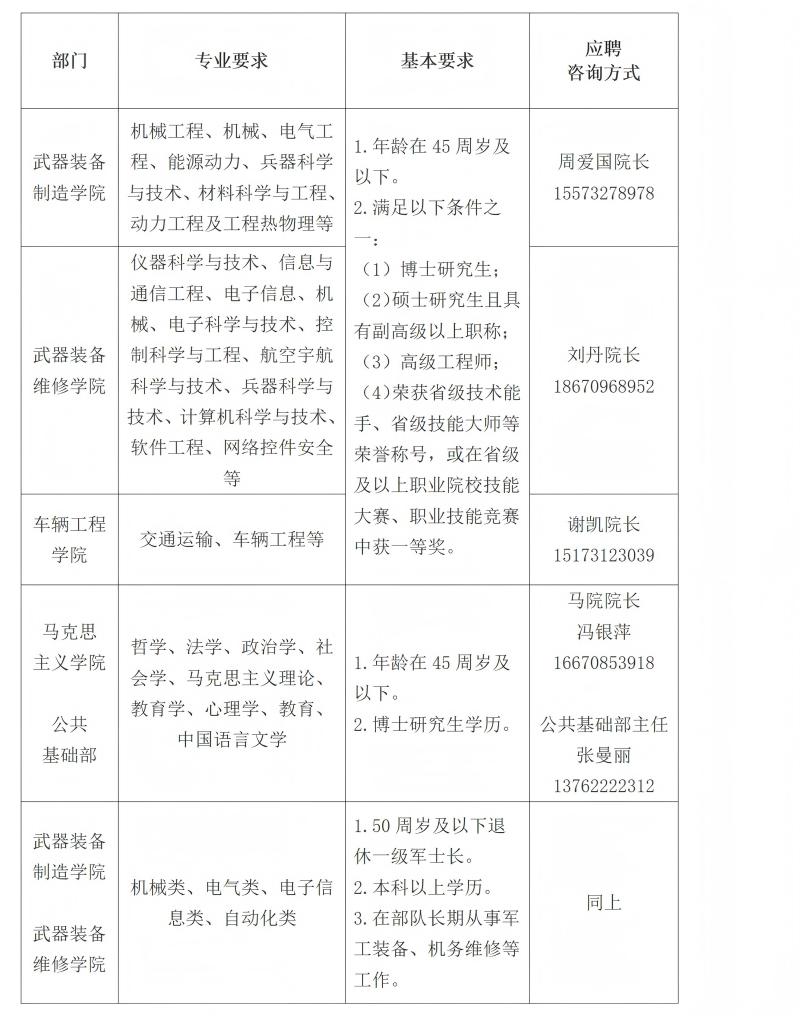
一、招聘需求

二、引进待遇
高层次人才享受学校同等条件同类人员福利待遇,同时享受安家费、科研项目配套经费等,且可根据商定所承担的工作及目标申请实行年薪制,具体按“一事一议”“一人一议”原则确定。
三、应聘方式
(一)报名方式
采取现场报名或邮箱报名的方式,每人限报一个岗位,多报则取消应聘资格。
现场报名地点为湖南国防工业职业技术学院组织人事部(图书馆413办公室)。
邮箱报名地址为hngfzyrsc@163.com。
(二)应聘材料
应聘材料包含个人身份证、学历学位证书或学历学位证明材料、科研成果等相关材料。提供的相关材料须真实有效,否则取消应聘资格。
(三)考试方式
学校常年接受报名,随时组织考试。考试采取直接考核的方式进行。通过资格审查人员全部参加直接考核。直接考核采取面谈的方式进行,主要考核应聘人员的综合素质、科研能力、学术水平、代表性成果及科研潜力等。
四、联系方式
联系电话:0731-52823005(组织人事部)
联系人:王 鸿 部长(13875256850)
曾继源老师(18207320183)
湖南国防工业职业技术学院
2025年10月29日