中国计量大学坐落于风景秀丽的中国历史文化名城——浙江省杭州市,是一所以计量、标准、质量、市场监管和检验检疫为办学特色的高等院校,系浙江省与国家市场监督管理总局共建大学和浙江省重点建设大学。2021年经国务院学位委员会审核,学校成功获批博士学位授予单位。学校设有博士学位授权一级学科点2个,硕士学位授权一级学科点15个、硕士专业学位授权点15个。浙江省一流学科9个,ESI全球排名前1%学科6个。国家级一流专业18个,国家特色专业4个,国家级专业综合改革试点专业1个,全国工程教育认证专业9个。国家级实验教学示范中心1个,国家级虚拟仿真实验教学中心1个,国家级人才培养模式创新实验区1个,全国示范性工程专业学位研究生联合培养基地1个,省级联合培养基地15个。学校设有19个学院(部、中心),现有全日制在校普通本科生1.9万余人,研究生近5600人,留学生460余人。现有专任教师近1600余人,其中具有高级职称教师近700余人,博士学位教师占比80%。有国家级人才17人次,省部级人才85人次。

一、信息工程学院概况
信息工程学院起源于无线电计量测试专业,该专业是我校最早设置的五个专业之一,1986年招收首批本科学生。随着计算机教育的启动和发展,我校成立了计算机系,1999年,计算机科学与技术专业开始招生;2000年,原信息工程系与计算机系合并,成立了信息工程学院。学院现有信息与通信工程、计算机科学与技术两个一级学科,其中信息与通信工程学科2009年获批浙江省重点学科,2016年获批浙江省一流学科(B类);计算机科学与技术学科2011年获批浙江省重点学科。
学院下设3个系、1个中心:电子信息与通信系、计算机系、人工智能系、实验中心。学院拥有0810信息与通信工程、0812计算机科学与技术两个一级硕士学位授权点、0854电子信息(通信工程、计算机技术)专业工程硕士学位授权点,在太赫兹波与微波通信、信息功能材料与器件、无线信号处理与通信技术、机器视觉与人工智能、智能计算与软件理论、检测技术与系统集成、传感网络与智慧医疗等方面具有较强研究实力。学院拥有5个本科专业:电子信息工程、通信工程、计算机科学与技术、人工智能、计算机中外合作班,其中电子信息工程、通信工程、计算机科学与技术三个本科专业均为浙江省一流本科专业建设点,同时电子信息工程专业为浙江省普通本科高校新兴特色专业和浙江省高校“十三五”优势专业,在2012年和2018年两次通过了工程教育专业认证。
学院拥有“浙江省电磁波信息技术与计量检测重点实验室”、“浙江省智能无线感知与计量军民融合科技协同创新平台”、“浙江-新西兰视觉智能计量联合实验室(浙江省国际联合实验室)”等省级科研平台;建有“浙江省计算机网络与通信重点建设教学示范中心”、中央财政“生物医学图像实验室”、浙江省财政资助“机器视觉检测实验室”、“云计算与数据挖掘实验室”、“大数据与人工智能实验室”等实验平台;设有中国计量大学乡村振兴研究院和太赫兹波研究所,建有电子设计、多媒体技术、程序设计、智能汽车、软件服务外包和智能互联等六个大学生创新实践基地;形成了较强的科学研究基础平台和完整的教学实验体系。




学院现有普通全日制本科生规模2281人,研究生474人,留学生211人。现有教职工150余人,其中专任教师130余人,具有正高职称19人;拥有国务院政府特殊津贴获得者、浙江省重点人才计划科技创新领军人才、浙江省高校创新领军人才、浙江省外专人才、浙江省151人才工程重点资助和第一层次、浙江省教学名师、浙江省中青年学科带头人等高层次人才20余人次;聘请了加拿大工程院姚育东院士、浙江大学李尔平教授和南京邮电大学陈鹤鸣教授等国内外知名专家为名誉教授,指导学院的学科建设和人才培养。近三年,学院教师主持获批浙江省科学技术进步奖二等奖3项,承担国家及省部级以上科研项目55项,其中包括多项国家重点研发计划项目和国家自然科学基金重点项目,发表学术论文453篇;服务地方经济,开展校企合作项目453项,到位科研经费1.2亿元;推进科技成果转化,获授权发明专利172项,完成成果转化19项;建有国家一流本科课程1门、浙江省本科一流课程24门,浙江省研究生课程思政示范课程、浙江省优秀研究生教学案例等7项,在近两届教学成果评选中获省级教学成果奖2项。
学院与新西兰奥克兰理工大学合作举办的计算机科学与技术专业本科教育项目,是我校首个由教育部批准的中外合作办学项目。自2011年招生以来,生源质量逐年提高,至今已毕业学生1071人,出国(境)深造221人,其中进入QS世界排名前100高校的学生达150人。该项目于 2017年入选为浙江省示范性本科以上层次中外合作办学项目。学院与美国宾州州立大学、英国布鲁内尔大学等开展研究生联合培养,与澳大利亚伍伦贡大学开展“2+2”学分互认,通过多种形式的校际联合培养模式为学生打通国际化教育通道。学院通过访学项目、协办国际学术会议、人才联合培养、共建科研合作平台等形式,开展高质量的国际合作与交流。近年来,50%以上的专任教师赴美国东北大学、德国PTB、新加坡国立大学等海外知名高校和研究机构访问,进行学术交流;与奥克兰理工大学共建浙江-新西兰视觉智能计量联合实验室,开展国际科研合作。

二、信息工程学院岗位需求
围绕特色鲜明高水平大学的建设目标,信息工程学院立足信息与通信工程、计算机科学与技术两个一级学科的发展需求,坚持公开透明、学术导向的原则,诚聘以下专业/学科方向的高层次人才和优秀青年博士,其中高层次人才年龄适当放宽。
拟进学科 | 拟聘岗位名称 | 年龄上限 | 学历/学位 | 专业/学科方向 |
电子信息与通信工程系 | 专任教师 | 35周岁 | 研究生/博士 | 信息与通信工程方向(通信与信息系统、信号分析与处理、智能感知与信号检测、电子材料与器件、太赫兹材料与器件、物联网、射频/微波材料与器件、智能传感材料与器件、电磁兼容技术、微纳功能材料与类脑计算等) |
计算机科学与技术系 | 专任教师 | 35周岁 | 研究生/博士 | 计算机方向(计算机系统结构、计算机软件、计算机应用技术、人工智能、媒体计算、工业互联网、嵌入式系统、脑机智能、物联网、感知计算、大数据、云计算、量子计算等) |
人工智能系 | 专任教师 | 35周岁 | 研究生/博士 | 人工智能方向(计算机视觉、自然语言处理、大数据分析、智慧医疗、智能机器人、虚拟现实、物联网、模式识别与智能系统、区块链、智能制造等) |
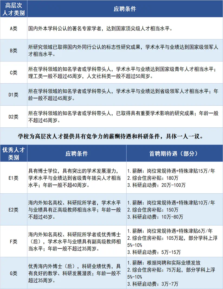
三、应聘条件和引进待遇
围绕特色鲜明高水平大学的建设目标,立足学科发展需求,坚持公开透明、学术导向的原则,学校针对重点推出七类人才岗位,为人才提供具有竞争力的工作支持和生活保障,为各类人才创造良好的发展空间。
(一)基本要求
1.坚持正确政治方向,符合立德树人根本要求,具备良好的思想政治素质和职业道德,遵纪守法,身心健康。
2.一般应具有博士研究生学历和博士学位,具有扎实的专业知识、较高的学术水平,有较强的团队合作精神。
3.符合学校本次人才层次招聘条件或具有相当层次业绩水平人才。
4.应聘者需在入职前正式取得学历、学位证书。
(二)引进待遇及应聘条件

说明:1.重点学科领域的紧缺人才,学校给予政策倾斜,待遇一人一议;2.综合住房补贴按学校政策发放,E-G类人才入职后可申领2/3;3.学校协助解决引进人才落户、子女入学等事宜;4.其他未尽事宜按照《中国计量大学人才引进实施办法》及相关文件执行。
四、应聘方式
(一)信息发布平台
①浙江省人力资源和社会保障厅网站(http://rlsbt.zj.gov.cn/,“专题专栏/事业(省属国企)公开招聘”栏目);
②中国计量大学人事处网站(https://rsc.cjlu.edu.cn,“人才招聘”栏目),本网站为发布其他相关信息的唯一平台。
(二)申请方式
应聘人员通过电子邮件提交应聘材料至信息工程学院专用邮箱(xxxy@cjlu.edu.cn),联系人:丁老师,邮件主题注明:姓名+应聘岗位。
应聘材料包括:
①《中国计量大学拟引进人员思想政治素质和师德师风自我评价表》;
②《中国计量大学人才引进审批表》;
③相关支撑材料。
表格下载地址:https://rsc.cjlu.edu.cn/xgxz/rcyj/rcyjxg.htm
信息工程学院将根据应聘报名情况,不定期组织面试。
(三)聘用程序
①考试、考核
考试采用面试方式,一般采用试讲或学术报告等形式进行;考核着重了解考察应聘人员的思想政治素质、道德品质、遵纪守法以及从业经历等情况。
②体检
体检按《浙江省教师资格认定体检标准及操作规程》相关要求执行。
③公示
考核、体检均合格的人员,将确定为我校拟聘用人员,其结果将在学校人事处网站等指定网站进行公示。公示时间不少于7个工作日。
公示期满,对拟聘用人员没有异议或反映有问题经查实不影响聘用的,我校将按规定程序办理进人和聘用手续。
五、联系方式
——信息工程学院办公室——
●地址:中国计量大学博雅楼414办公室
●邮编:310018
●联系人:丁老师
●联系电话:0571-86872328
●E-mail:xxxy@cjlu.edu.cn