广州南洋理工职业学院,创立于1984年,是经广东省人民政府批准、国家教育部备案的省属全日制普通高等学校。学校是教育部首批全国国防教育特色学校,广东省域“双高”计划建设培育单位、广东省“创新强校工程”A类院校。与澳门中西创新学院、广东科技学院、广州华南商贸职业学院同属广东南博教育集团旗下高等院校,依托南博集团雄厚的办学实力与集团化办学优势,取得了卓越的办学成绩,赢得社会各界一致好评。
学校设有智能工程学院、人工智能学院、卫生健康学院、数字商学院、人文与教育学院、建筑与艺术学院、马克思主义学院7个二级学院。现有全日制专科在校生近2万人,教师队伍包括全国优秀教师、省级教学名师、南粤优秀教育工作者、南粤优秀教师、广东省技术能手等先进典型,建有广东省职业教育教师教学创新团队、省级科研创新团队6个。
为贯彻落实人才强校战略,提升学校育人水平,提高人才培养质量,现面向社会公开招聘优秀教师,欢迎海内外优秀人才加盟!
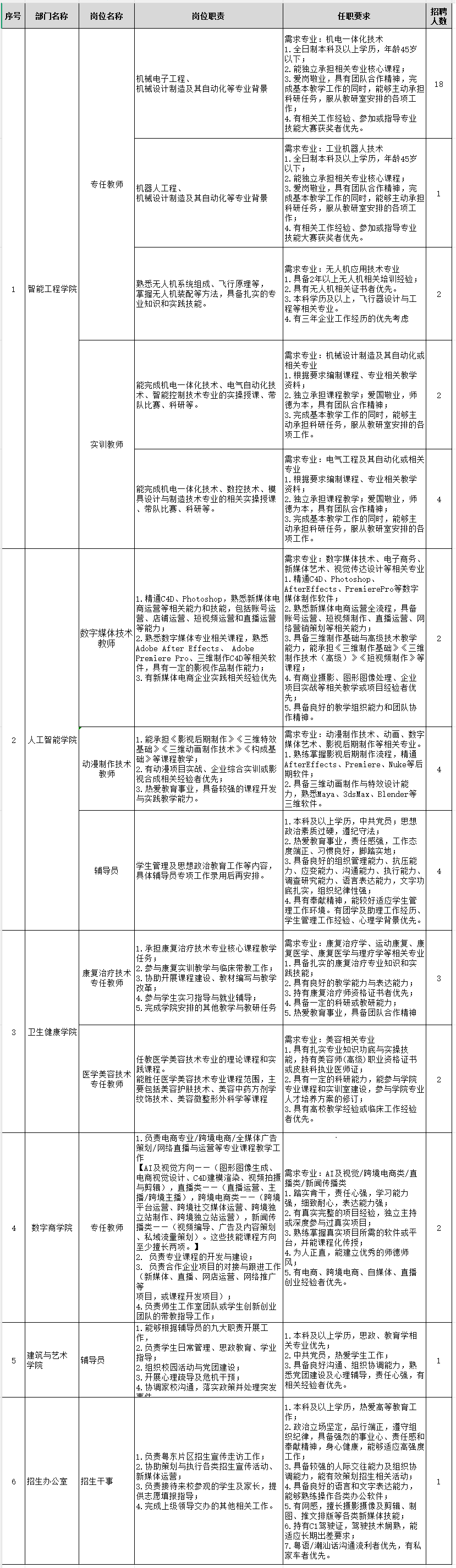
一、招聘计划:

二、招聘流程
1.应聘者需填写《广州南洋理工职业学院应聘登记表》,以电子邮件方式提交到我校人力资源部招聘邮箱1272636688@qq.com,邮件主题和附件压缩包命名格式为:“应聘岗位+姓名+专业+学历+毕业学校”。经学校人力资源部初审、二级学院核查通过后,发出面谈通知。初选不通过者不予通知。
2.应聘者请加入南洋学院招聘交流QQ群560899138。
三、福利待遇
(一)按学校薪酬体系规定享受相关待遇,缴纳五险二金,发放节日慰问金、年终奖等,享有带薪寒暑假及国家规定的法定假期;
(二)学校有独立职称评审权,符合条件者可参加学校职称评审,晋升空间广阔;
(三)学校拥有教师发展中心,提供国内访学、进修及培训机会,为教师开展学术研讨及学术交流提供平台;
(四)根据需要协助安排住房;
(五)免费提供每年一次体检;协助符合条件者办理入户广州,协助解决子女就近入学入托。
四、联系方式
联 系 人:徐老师
联系电话:020-37987263
联系地址:广州市从化区环市东路1123号
学校官网:https://www.gznylg.edu.cn/
附件:广州南洋理工职业学院应聘登记表