聘才招聘网

用户登录 免费注册
简历 消息({{view.message_count}})
职位 消息({{view.message_count}})
首页
高校招聘
宿迁泽达职业技术学院人才招聘公告

宿迁泽达职业技术学院人才招聘公告

文章来源:https://www.zdct.cn/rsc/info/1146/1252.htm
2026-01-21
345

宿迁泽达职业技术学院是经江苏省人民政府批准、教育部备案、独立设置的全日制专科高等职业院校。学校开设工业机器人、无人机应用技术、智能制造装备技术、软件技术、物联网应用技术、酒店管理与数字化运营32个专业。学校先后获得全国机械行业职业技能鉴定先进单位、江苏省国防教育示范基地、宿迁市文明单位、宿迁市依法治校示范校等荣誉。现因学事业发展需要,面向社会诚聘英才(岗位及要求如表)

一、基本条件

1.遵纪守法,品行端正,无不良记录,具有良好的职业道德和社会公德,热爱教育事业。

2.专业对口,有事业心和责任心,适应岗位,语言表达能力强。

3.身心健康,能胜任岗位需求。

二、工作职责

1.遵守学校各项规章

2.聘期内每年师德考核合格,履行岗位基本职责

3.履行岗位职责,完成教育、教学、科研及专业建设等任务,并考核合格

4.完成学校下达的其他工作任务。

三、薪酬福利

1.博士研究生待遇面议,采取“一人一策”,总体上不低于宿迁市同等层次人才工资待遇标准,并提供一套二居室租住房。

2.硕士研究生,或第一学历为本科、在企业工作5年以上的技师,或行业企业的能工巧匠,或省级以上技能大赛一等奖以上获得者,聘用3年内按本校中级职称工资标准(不低于江苏省事业单位工作人员基本工资)兑现待遇,缴纳“五险一金”,并提供单间公寓租住;如第4年仍未能取得中级职称的,则按助教标准发放工资待遇。

3.聘用人员享受宿迁市人才购房补贴政策(俗称“购房券”),目前标准为:博士30万元、硕士15万元、“双一流”本科10万元、普通高校本科5万元。

四、应聘流程

1.提交材料

有意应聘者请将个人简历、身份证复印件、学历证书、职称证书、职业资格证书等材料(附个人近期免冠照片)电子扫描后打包压缩发送至人事处邮箱。

2.考试方式及程序

应聘人员应按照规定的时间和地点参加考试,否则均作为放弃应聘处理。

1)本次招聘岗位采用笔试+技能测试+面试的方式考核。

①通过报名资格审查的人员全部参加笔试,笔试具体时间另行通知。笔试办法由学校制定,主要考核应聘人员履行岗位职责所必备的专业知识、业务能力和工作技能,不指定大纲和教材。笔试合格线为60分(满分100分)。在笔试合格者中,根据从高分到低分的顺序,按招聘计划1:3的比例,确定参加技能测试和面试的人员,不足该比例的按实际人数确定人选。

②技能测试办法由学校制定,主要考核应聘人员的专业知识及运用专业知识解决实际问题的水平和能力。实践合格线为60分(满分100分),成绩当场告知应聘人员。

③面试按照学校自行制定的面试办法执行,主要测试应聘人员的思想品德、专业理论水平、语言表达、组织协调能力、应变能力及仪态举止等。面试合格线为60分(满分100分),成绩当场告知应聘人员。

④报考岗位最终成绩计算方法:最终成绩=笔试成绩×30%+技能测试成绩×50%+面试成绩×20%。总成绩分数相同者,以技能测试分数高者排名在前。

3.体检、心理测试及考察

考试结束后,根据总成绩计算方法确定应聘人员的总成绩,在各单项考试(测试)合格人员中,按招聘岗位拟招聘人数1:1的比例从高分到低分确定参加体检人员及心理测试。体检标准参照《国家公务员录用体检通用标准(试行)》及江苏省教师资格认定体检标准执行;心理测试由学校心理中心组织实施。

对体检及心理测试合格的人员由学校组织考察,并根据体检、心理测试及考察的结果,确定拟聘用人员名单。拟聘用人选名单将在学校网站上公示5个工作日。公示内容包括岗位名称、拟聘用人选姓名、学历、专业、现工作单位或学习单位、招聘考试的各项成绩、总成绩、排名等。

因应聘人员体检、心理测试及考察不符合要求的,或拟聘用人选公示的结果影响聘用的,或拟聘用人选明确放弃聘用的,或其他导致聘用岗位空缺时,由学校决定一次性递补。

五、聘用

通过应聘流程人员,学校与其签订聘用合同,并约定试用期,试用期待遇按正式聘用约定待遇的70%发放。试用期满考核合格,予以定岗定级;考核不合格者,取消聘用资格,解除聘用合同。拟聘用人员一般与招聘单位订立3年以上(含)聘用合同的,除依法依规解除聘用合同外,应当在学校最低服务3年(含试用期)。

属于下列情况之一者,学校取消聘用资格:

1.无工作单位的人员在学校通知签订聘用合同后,15个工作日内不与学校签订聘用合同者;

2.在职人员在学校通知签订聘用合同后,30个工作日内提供不了与原单位解除关系证明者。

应聘询电话:0527-84258281,15850999205

咨询时间:工作日上午8:00-11:0014:00-17:00

材料投递邮箱:zdjsxy@126.com(邮件主题请以“应聘岗位+本人姓名+学位+所学专业+手机号码”命名)

联系人:老师

联系地址:江苏省宿迁市湖滨新区学成路666


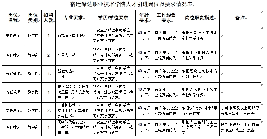
宿迁泽达职业技术学院人才引进岗位及要求情况表


 岗位名称 岗位类别 招聘人数 专业要求学历/学位要求 年龄要求

工作经要求

岗位职责描述

   备注



 专任

 教师



教学岗



   1



新能源汽车工程

研究生及以上学历学位;持有专业技能高级证书者可放宽学历要求



40周岁以下



有2年以上企业经历者优先



承担新能源汽车技术专业教学任务




 专任

 教师



教学岗



   2



机器人工程

研究生及以上学历学位;持有专业技能高级证书者可放宽学历要求



40周岁以下



有2年以上企业经历者优先



承担工业机器人技术专业教学任务




 专任

 教师



教学岗



   1



智能制造工程

研究生及以上学历学位;持有专业技能高级证书者可放宽学历要求



40周岁以下



有2年以上企业经历者优先



承担智能控制技术专业教学任务




 专任

 教师



教学岗


   

   1

无人驾驶航空器系统工程、无人机系统应用技术研究生及以上学历学位;持有专业技能高级证书者可放宽学历要求



40周岁以下



有2年以上企业经历者优先



承担无人机应用技术专业教学任务




 专任

 教师



教学岗



   2


计算机技术、软件工程、计算机科学与技术

研究生及以上学历学位;持有专业技能高级证书者可放宽学历要求



40周岁以下



有2年以上企业经历者优先



承担软件设计、网络等方向课程教学


软考中级及以上可以享受相应级别工资待遇



 专任

 教师



教学岗



   1


网络与信息安全、人工智能、大数据技术与工程

研究生及以上学历学位;持有专业技能高级证书者可放宽学历要求



40周岁以下



有2年以上企业经历者优先



承担人工智能与工业互联网等专业课程教学


软考中级及以上可以享受相应级别工资待遇



微信扫一扫打开

人才招聘、实习招聘、毕业生招聘
专属客服
{{userInfo.adviser.nickname}}
手机:{{userInfo.adviser.mobile}}
邮箱:{{userInfo.adviser.email}}