01学校简介
School Introduction
西南大学是教育部直属,教育部、农业农村部、重庆市共建的重点综合大学,国家“双一流“建设高校,“211工程”和“985工程优势学科创新平台”建设高校。学校历史文化悠久,前身可溯源于1906年建立的川东师范学堂;校园风景优美,占地8000余亩,绿地率达40%,是闻名遐迩的花园式学府、教育部表彰的文明校园。
02学院简介
College Introduction
新闻传媒学院秉承“开中外视野、立时代精神、办特色教育、育传媒人才”的办学理念,建构了从本科、硕士、到博士的完整人才培养体系,已成为西部传媒教育的重要力量。学院与重庆市委宣传部共建“重庆新闻学院(西南大学分院)”和“西南大学出版研究院”,与华龙网、马克思主义学院共建“党的创新理论融合传播”实验室(首批重庆市哲学社会科学重点实验室)。
学院现有新闻学、广播电视编导、播音与主持艺术3个本科专业,均为国家级一流本科专业建设点;有重庆市重点学科:新闻传播学、艺术学(戏剧与影视)2个一级学科硕士授权点,新闻与传播、戏剧与影视、出版3个专业硕士授权点;有艺术美学(电影美学)、新闻史、新媒体与未来教育3个博士培养方向;并与英国罗伯特·戈登大学、美国密苏里州立大学合作开展本科生培养“2+2”项目和研究生培养“1+1+1”项目。
学院现有教职工56名,专任教师43名。其中教授14名,副教授12名,高级实验师1名;博士生导师6名,硕士生导师22名。拥有国务院政府特殊津贴专家、全国广播电视和网络视听行业领军人才和青年创新人才、重庆市学术技术带头人、重庆市宣传思想文化青年拔尖人才、巴渝学者·青年学者、重庆市课程思政名师等高水平教师。
近五年,学院获国家级一流课程2门,全国艺术专业学位研究生“在线示范课程”1门,重庆市一流本科课程及示范案例、“人工智能+”重点建设课程13门,重庆市高校思政示范课程5门,重庆市优秀教学团队和课程思政团队6个。获批国家社科基金项目10余项,省部级项目50余项,在CSSCI等来源期刊发表高水平论文150余篇,出版专著教材20余部,其中重庆市重点建设教材3部;获得教育部人文社会科学成果奖1项,重庆市社会科学成果奖7项,重庆市教学成果奖1项,以及其它各类省部级成果奖20余项;参与创作《湾区儿女》《走向大西南》《产房》《十八梯》《烈火逆行者》等央视上星电视剧、龙标大电影,获得“五个一工程”优秀作品奖等国家级奖项。近年来,学院举办了“看中国·外国青年影像计划”十周年国际学术论坛、教育部高等学校戏剧与影视学类专业教学指导委员会第十一次会议、中国电影伦理学学术论坛、中国新闻学史学会视听传播研究委员会学术年会、“系统性变革与新闻生态重构”新闻创新研究工作坊等10余次学术会议。
学院搭建学生专业实践平台,连续8年承办“看中国·外国青年影像计划·重庆行”项目,举办第七届温哥华(国际)华语电影节中国大学生主持人大赛、微电影大赛等赛事,助力2025年春节联欢晚会重庆分会和上合组织国家电影节,学生创作作品斩获中国金鸡百花电影节微电影优秀作品、中美电影节年度“金天使奖”等40余项国内外奖项。
根据事业发展和师资队伍建设需要,学院现面向海内外诚聘德才兼备的博士及博士后(重点招聘海外优秀人才),热忱欢迎广大英才加盟,共谋发展。
03招聘学科专业及方向
Recruitment of academic disciplines and specialties
新闻传播学(0503)、艺术学(1301)、戏剧与影视(1354);哲学(0101)、中国语言文学(0501)、中国史(0602)、心理学(0402)、社会学(0303)、信息与通信工程(0810)、电子科学与技术(0774)、计算机科学与技术(0775)、电子信息(0854)、管理科学与工程(1201)、信息资源管理(1205)等学科中与新闻传播学交叉的专业方向。
所学学科专业不在选定的参考目录中,但与岗位所要求学科专业类同的应聘人员,可联系学院确认。
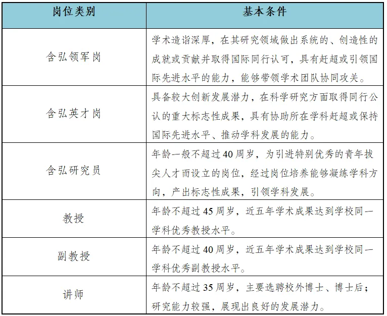
04招聘岗位
Job Opening

05聘期管理及要求
Appointment management and requirements
引进人才的管理按照《西南大学人员聘用管理办法》(西校〔2024〕185号)执行,实行“预聘-常聘”制。其中,引进到教授岗、副教授岗、讲师岗的预聘期为三年,引进到含弘研究员岗位的预聘期为五年。引进到含弘领军岗和含弘英才岗的直接进入常聘,聘期为五年,岗位管理按照《西南大学“含弘人才岗位”实施办法》(西委〔2025〕73号)执行。
06补充说明
Additional explanation
1.校内设有幼儿园,周边有附属小学和附属中学,办学质量位于重庆市前列,为教职工子女提供幼儿园到高中的优质配套教育资源,子女入学问题无忧。
2.西南大学位于重庆市主城都市区之一的北碚区,缙云山麓、嘉陵江畔,风景秀丽、空气清新、宜居宜教宜学。
3.北碚区处于重庆西部科学之城和北部智慧之城相向发展的交汇区域,发展潜力巨大,而房价相对便宜。
07
选聘流程及联系方式
Recruitment process and contact information
1.简历投递
应聘人员请将个人简历发送至电子邮箱swuxwcmxy@swu.edu.cn,收到简历后我们将尽快与您联系。
2.选聘程序
(1)学院审核申请人的应聘材料,通知入选者准备面试。
(2)学院开展教学考核、学术评审、引才风险评估(海外)、第三方外审、思政考察、党政联席会决策推荐等工作。
(3)报学校审批。
(4)学校公示无误后进入签约及聘任程序。
如有变动,以学校人力资源部发布的最新要求为准。
3.联系方式
联系人:郑老师 顾老师
电话:023-68252070 68254090
地 址:重庆市北碚区西南大学新闻传媒学院106办公室
西南大学新闻传媒学院
2026年3月30日
想获取最全最新的岗位表,请添加聘才微信或公众号咨询!

