一、学校简介
哈尔滨剑桥学院是经教育部批准设立的全日制普通本科高校,坐落于美丽的冰城哈尔滨,其前身为黑龙江剑桥专修学院,2001—2003年先后与哈尔滨理工大学、黑龙江大学合作设置为独立学院,2004年开办本科专业。2011年4月,经教育部批准转设为普通本科高等学校,更名为哈尔滨剑桥学院。学校由北大人创办并管理,秉承“以学生发展为中心”的教育理念,坚持“志藏天地,学贯中西”的校训,践行“开放、创新、奋斗、活力”的核心价值观,致力于建设特色鲜明的高水平应用型大学。
学校占地面积72.29万m²,建筑面积44.78万m²;全校建有各类实验室(中心)181个,总使用面积17544.72m²;图书馆馆藏纸质图书138.76万册,电子图书175.09万册,电子期刊60.52万册,电子学位论文781.95万册,音视频12.68万小时,建有国家级校企协同就业创业创新示范实践基地、IEM产教融合中心等校内综合实训基地,汽车与机电工程学院“IEM 智能制造创新实验教学示范中心”成功获批黑龙江高等学校本科实验教学示范中心立项;学校共建校外实习、实训基地255个;“华中数控机器人”“博众精工智能制造”“科技赋能学前教育”等省级现代产业学院以及对接黑龙江省四大经济的产业学院集群。
学校下设10个二级学院、1个教学部,设有29个本科专业,涵盖工学、教育学、管理学、艺术学、经济学、文学6大学科门类,形成了“以工学为主、教育学为特色,管、艺、经、文等多学科协调发展”的专业布局。学校现有4个黑龙江省一流本科专业建设点,1个黑龙江省重点建设学科;学前教育专业、小学教育专业和英语专业通过教育部普通高等学校师范类专业二级认证;会计学学士学位课程通过澳洲会计师公会(CPA)认证,成为中国华北东北地区唯一通过该认证的民办高校。学校面向国家和区域产业需求,组建了智能制造、汽车产业、信息技术、教师教育、现代服务、创意设计6个专业集群。
学校教学科研实力雄厚,形成了一支由名师引领、骨干支撑、专兼结合、双师特色的师资队伍。拥有国务院特殊津贴获得者、教育部心理健康教育专委会委员、“全国优秀教师”“国家一流专业负责人”“国家级教学成果一等奖获得者”“国家一流本科课程负责人”“黑龙江省教学名师”、黑龙江省B类高层次人才、省重点学科带头人等高层次人才。
学校已与英国利兹大学、利物浦大学等十余所海外知名高校开展合作。通过搭建多层次、宽领域的国际交流合作平台,系统开展学历提升、学术研讨、师生互访、海外研学、交换生培养及实习就业等多元化国际合作项目,鼓励教师在职攻读博士学位,为教职工深造进修、学历提升与职业发展提供畅通渠道和有力支持。
学校先后获得中国民办高等教育优秀院校、黑龙江省文明校园等荣誉称号。学校在2022年、2023年全省本科高校高质量发展增值性评价中连续两年位列全省民办高校第一名,2023年通过教育部普通高等学校本科教学工作合格评估。目前,学校已成为黑龙江省博士后创新实践基地、硕士学位授予立项建设单位,获评黑龙江省民办高校党建工作示范高校、首批“一站式”学生社区建设创新高校、师德先进集体等荣誉,培育了2个全国党建工作样板支部、1个全国高校“双带头人”教师党支部书记“强国行”专项行动团队。学校的改革发展经验先后被新华社、《光明日报》等媒体报道1500余次。
二、基本要求
1.中华人民共和国公民;
2.拥护党的路线方针政策,热爱祖国,遵纪守法,爱岗敬业,具有良好的思想品德修养和职业道德,遵守师德规范;
3.学习成绩优良,有责任心,热爱教学工作,有志于从事民办高校教学科研工作,具有较强的学习研究能力、敬业和团队合作精神;
4.具有与招聘岗位要求相适应的学历、学位、专业、职称等资格条件;
5.在国(境)外获得的学位学历,须提供教育部留学服务中心出具的《国外学历学位认证书》或《港澳台学历学位认证书》;
6.身心健康,符合学校录用体检标准;
7.无失信记录、无治安刑事处罚记录、无党政纪律处分、无学术不端行为。
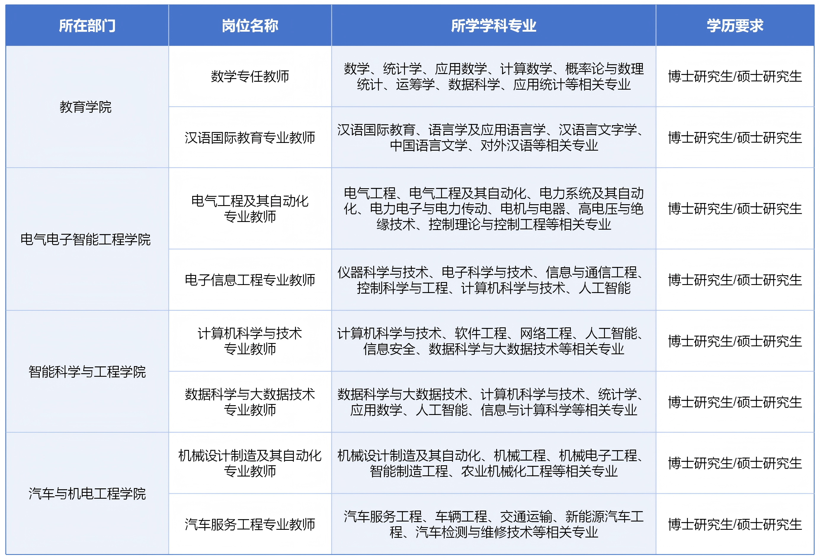
三、招聘需求
(一)硕士研究生专任教师
1.硕士及以上学历学位;
2.本硕专业与招聘岗位专业方向一致或相近;
3.熟悉本专业知识,能胜任多门专业课程,表达能力优秀;
4.具有行业企业产业丰富经验,或毕业于“双一流”建设高校或建设学科的人才,优先引进。
(二)博士研究生教学科研岗
国内外高校或科研机构培养的博士毕业生,专业可参照我校现有专业设置,不限于本次招聘简章所列专业要求。
1.具有较强的专业理论基础和相应的学术造诣,具有一定的学术成果,在学科专业建设和教学改革方面有独到的见解;
2.年龄原则上不超过45周岁,具有知名企业行业产业背景可适当放宽;
3.具有行业企业产业丰富经验或毕业于“双一流”建设高校或建设学科的优先引进。
(三)银龄教师
聘任为专任教师岗位。承担的教学任务达到同层次本校专任教师平均水平。以学校需求为导向,围绕办学定位,开展课程教学、教学指导、课题研究、学科专业建设、团队建设,担任青年教师导师,采取传帮带方式,指导教师做好教育教学和科研等工作,发挥师承效应,形成学科和专业梯队等。专业可参照我校现有专业设置,不限于本次招聘简章所列专业要求。
1.政治可靠、师德高尚、爱岗敬业、业务精良;
2.身体健康、甘于奉献、不怕吃苦、作风扎实;
3.具有博士学位、副高级及以上职称、高等学校教师资格证、退休证;
4.能全职到校工作,年龄一般在63周岁以下,特殊情况可聘至75周岁;
5.具有硕士博士研究生指导教师资格,一线教学科研及教学管理经验丰富,学科专业带头人,优先聘用。

四、薪资福利及省相关人才政策
学校将为各类优秀人才提供具有竞争力的优厚待遇。符合《新时代龙江人才振兴60条》相关条件的人才,可按规定申请相应人才政策支持,最终以相关政策认定及实际执行为准。
(一)硕士学位专任教师
1.薪资:综合年薪税前7万—15万元;
2.福利项目:五险一金、带薪寒暑假、年终绩效奖金、工龄工资、午餐补贴、节日礼金、生日礼金、法定休假、免费通勤班车、子女(或孙子女)在东方剑桥教育集团(哈尔滨地区)所属幼儿园、小学、初中、高中入学优惠等。
(二)博士研究生可聘任为教学科研型岗位教师
1.综合年薪税前:16万—60万元(高于副教授待遇),具体根据应聘者学术业绩成果等情况面议确定,优秀高层次人才可“一人一策一事一议”;提供安家支持;科研启动金实行科研项目式管理,一般项目3万—50万元,重大项目可根据实际需要提高资助额度;
2.福利待遇:五险一金、带薪寒暑假、年终绩效奖金、工龄工资、午餐补贴、节日礼金、生日礼金、法定休假、免费通勤班车、子女(或孙子女)在东方剑桥教育集团(哈尔滨地区)所属幼儿园、小学、初中、高中入学优惠等。
(三)银龄教师
1.薪酬待遇:薪酬按月发放,高于上级指导标准,综合收入在本地区行业内处于领先水平,具体薪酬福利待遇可“一人一策一事一议”;
2.福利项目:带薪寒暑假、年终绩效奖金、午餐补贴、节日礼金、生日礼金、法定休假、免费通勤班车,子女(或孙子女)在东方剑桥教育集团(哈尔滨地区)所属幼儿园、小学、初中、高中入学优惠等。
(四)省相关人才政策
《新时代龙江人才振兴60条》https://www.hlj.gov.cn/hlj/c107856/202205/c00_31192259.shtml
五、应聘程序和报名方式
1.采取公告、网上报名、资格初审、面试、体检、聘用等程序;
2.报名时间:自公告发布之日起录满为止;
3.报名方式:应聘者扫描下方二维码填写《哈尔滨剑桥学院应聘人员申请表》(《哈尔滨剑桥学院银龄教师应聘人员申请表》)。将《申请表》、一张近期全身生活照以及各阶段的学历证、学位证、学信网学历备案表、职称证、退休证、教师资格证书、获奖证书、思想政治与师德师风相关证明材料等扫描件,以压缩包形式发送至电子邮箱:rsc@oceg.com;
邮件命名规则:应聘岗位+姓名
联系电话:丁老师0451-86615631
4.初审符合条件者,将以电话及邮件的形式通知试讲及面试安排,请务必确保报名时填写的邮件地址和手机号码准确无误;
5.应聘人员提交的个人信息和材料应当真实、准确、有效。凡提供虚假信息和材料以获取考核及聘用资格,或有意隐瞒本人真实情况的,一经查实,立即取消其考核资格及聘用资格,所有责任由应聘者承担。拟录用人员须到二级甲等以上医院进行体检,体检不合格者不予录用;
6.学校地址:黑龙江省哈尔滨市香坊区哈平路239号
想获取最全最新的附件及招考资讯,请添加聘才微信或公众号咨询!

