一、学校简介
广西科技大学地处我国西南工业重镇柳州市。柳州市是广西最大工业城市、综合交通枢纽、商贸物流中心,是中国五大汽车城之一。经过多年发展,形成了以汽车、机械、钢铁为龙头,新一代电子信息、新能源汽车、智能电网、智能家电、机器人、生物与制药、柳州螺蛳粉等新兴产业体系。拥有上汽通用五菱、柳工集团、柳钢集团等多家国内外知名企业,现有规模以上企业近1200家。柳州宜居宜业,是国家产教融合试点城市、国家创新型城市、中国优秀旅游城市,地表水环境质量连续多年位居全国设区市第一。
学校直属广西壮族自治区人民政府管理,是广西唯一拥有医学部及三级甲等附属医院的多科性大学。学校现有文昌、柳石、柳东3个校区及2个附属医院,有17个学院(部),占地面积近2800亩,全日制在校学生2.2万多人。学校现为博士学位授权立项建设单位,拥有3个博士学位授权点立项建设学科,2个广西高原学科,2个ESI全球排名前1%学科,12个硕士学位授权一级学科,16个硕士专业学位授权类别,涵盖70多个专业方向。目前正致力于打造智能网联新能源汽车、医工融合、新文科等特色优势学科集群。学校面向国家战略及区域重点产业发展需求,不断深化“校市相融、校企合作”办学特色。现有智能车辆(制造)与新能源汽车产业学院等3个国家级、自治区级产业学院,重型车辆零部件先进设计制造教育部工程研究中心、广西新能源汽车实验室(广西最高层次科技创新平台)、广西汽车零部件与整车技术重点实验室、广西柳州螺蛳粉工程技术研究中心等90多个科研平台。
学校全面落实立德树人根本任务,主动服务区域经济社会发展,发展目标是建设国内先进特色鲜明高水平应用型大学。广西科大诚聘海内外有志之才,期盼与您携手共创辉煌!
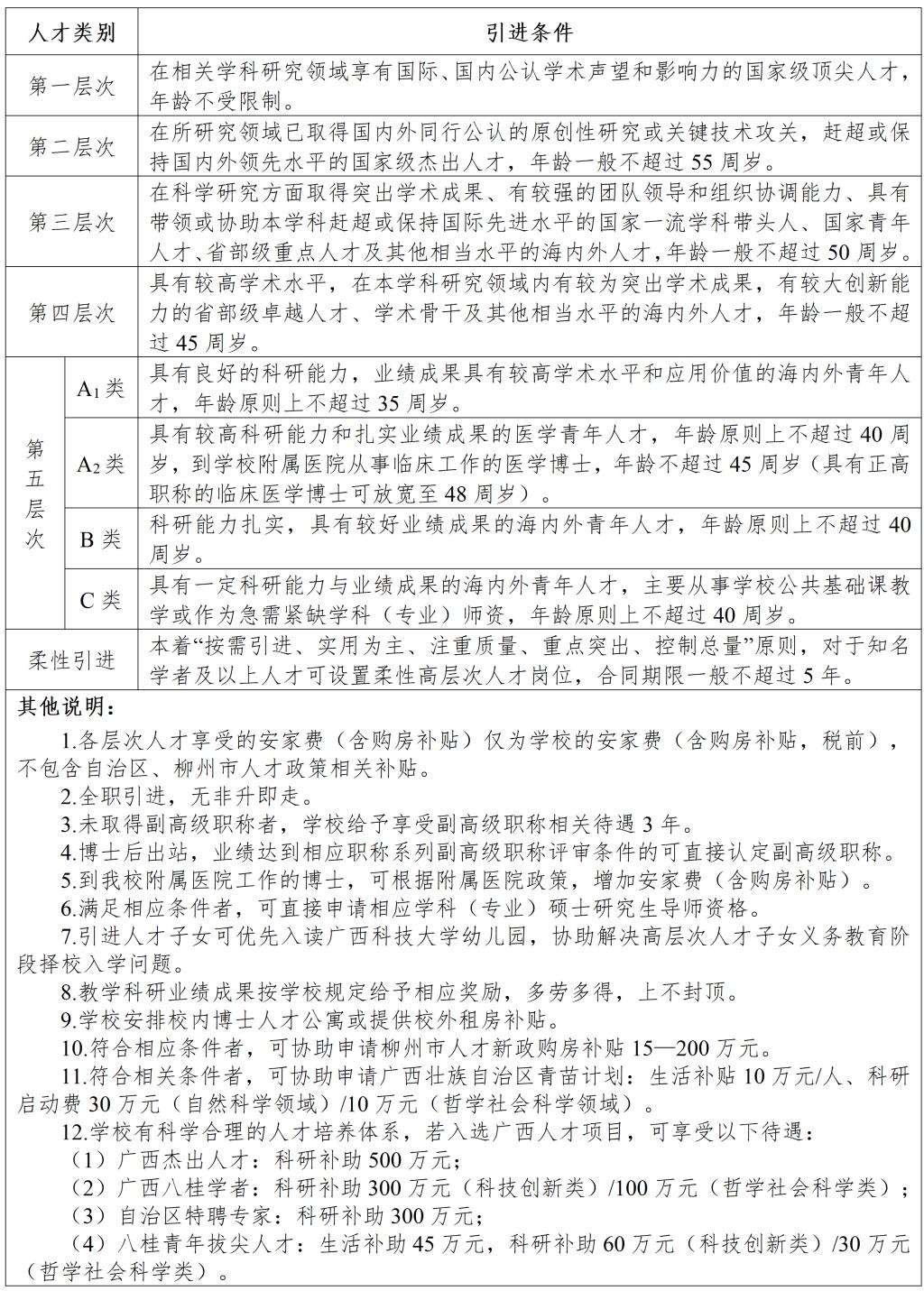
二、人才引进类别

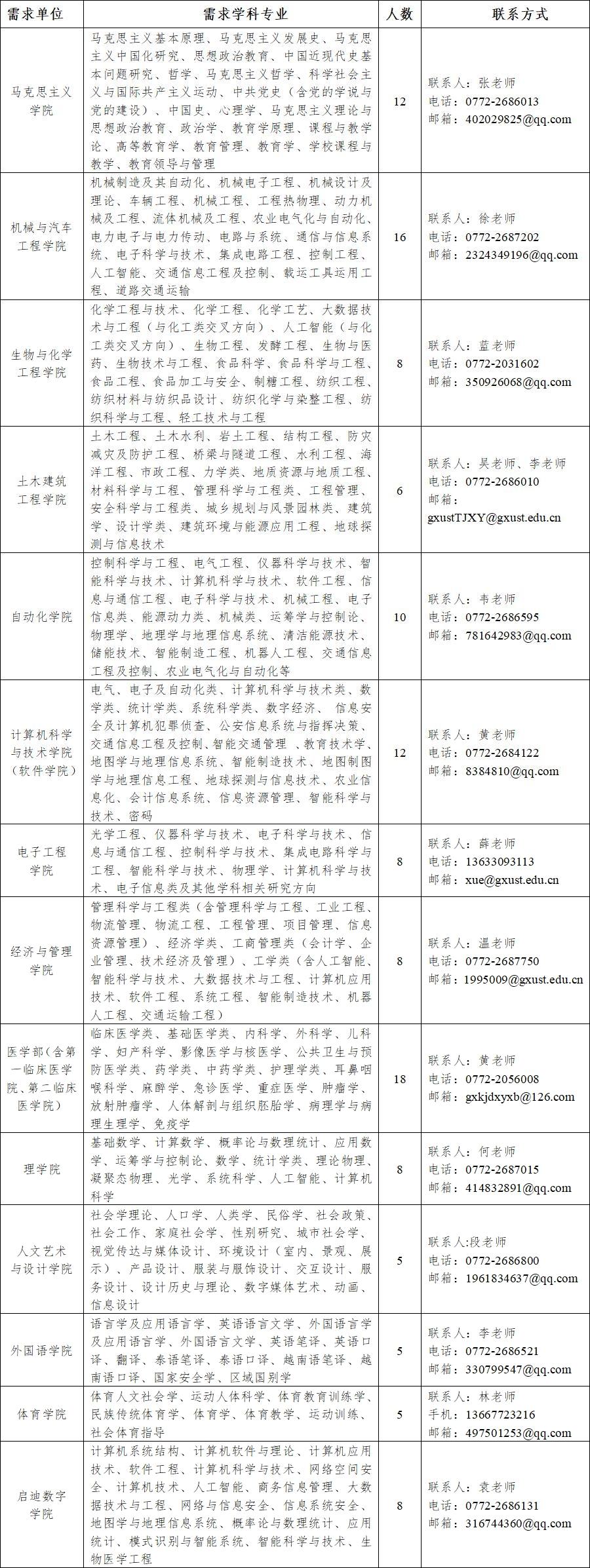
三、招聘需求

四、应聘方式
请下载填写《广西科技大学人才应聘报名表》(附件)并以“需求单位-姓名-所学专业-学历学位”命名,发送至需求单位对应的邮箱或我校人事处邮箱gxutrsk@126.com。
联系地址:广西壮族自治区柳州市文昌路2号广西科技大学办公楼434室
广西科技大学(官网):http://www.gxust.edu.cn/
联 系 人:秦老师 胡老师
联系电话:0772-2687731;0772-2686860
想获取最全最新的附件及招考资讯,请添加聘才微信或公众号咨询!

